丝路城市生命线安全工程建设及
管网博览会
2026年4月23-25日
西安国际会展中心
首页
Home
关于管网展会
展会精彩回顾
关于展会
About
参展范围
参展报名
特装搭建
展商中心
Exhibitor
观众预登记
参观手册
观众中心
Audience Center
同期活动
同期活动
Activity Updates
合作媒体
媒体中心
Media Center
最新资讯
News
联系我们
Contact us
关于管网展会
展会精彩回顾
参展范围
参展报名
特装搭建
观众预登记
参观手册
同期活动
合作媒体
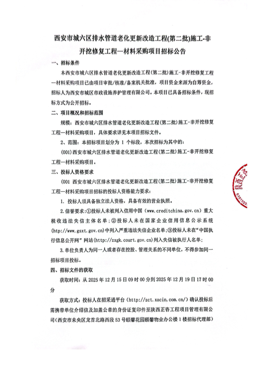
招标公告 | 西安市城六区排水管道老化更新改造工程(第二批)施工-非开挖修复工程—材料采购项目
发表时间:2025-12-15 14:37
来源:公开信息
分享到:
陕西中威合创国际展览有限公司
地址:陕西省西安市碑林区柏树林街道GOS商务中心·协通国际405室
参展/参会联系
029 8781 8002/
8005
观众参观联系
181 9272 3112
媒体合作联系
133 3539 6379